Workflow Development

Data Engineering • generic

Product Details

Type: Service

Category: Data Engineering

Domain: generic

Price: By inquiry

Free Trial: Contact us

Listed: Jan 01, 2024

About This Product

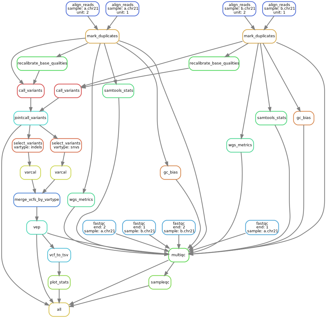
A service for CWL (Common Workflow Language) or Snakemake workflow development provides a dedicated platform for users to create, customize, and execute bioinformatics and data analysis workflows using these popular workflow specification languages. Users can leverage an intuitive interface to define individual steps, inputs, outputs, and dependencies within the workflows. These services often support versioning, enabling users to manage tool and dependency versions effectively, and may include features for testing and validating workflows before deployment. With a focus on reproducibility, scalability, and portability, these platforms empower researchers to collaboratively design, share, and execute complex computational workflows for diverse scientific and research purposes.

Reviews & Ratings

No reviews yet

Login to write a review

Reviews

No reviews yet. Be the first to review this product!

Discussion

No comments yet. Start the conversation!